BWTWAY·必威(西汉姆联)官方网站
ENGLISH
学校主页
旧版网站
betway西汉姆联工会
首页
工会
工会概况
机构设置
联系方式
历任领导
教代会
教代会机构
教代会提案
新闻动态
通知公告
荣誉先进
先进个人
先进集体
先进风采
基层工会
制度文件
上级文件
学校文件
工会文件
工会批复
您现在的位置是:
首页
|
制度文件
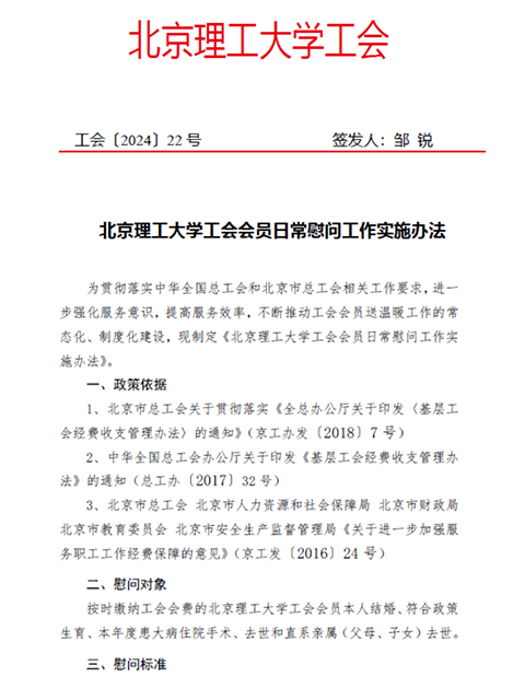
工会[2024]22号 会员日常慰问的通知
发布日期:2024-09-27 | 阅读次数:
相关附件
北理工工会会员日常慰问申请表